Việc học tiếng Hán ở trình độ cao cấp đòi hỏi sự rèn luyện không ngừng và phương pháp học phù hợp. Để đáp ứng nhu cầu này, Sách Bài Tập Nâng Cao Hán Ngữ Tích Hợp Msutong Cao Cấp Tập 1 đã được biên soạn công phu, tỉ mỉ và khoa học.
Giới thiệu về sách
- Sách Bài Tập Nâng Cao Hán Ngữ Tích Hợp Msutong Cao Cấp – Tập 1 dành cho người học tiếng Trung ở trình độ cao cấp, mong muốn củng cố và mở rộng kiến thức một cách hệ thống và bài bản.
- Cuốn sách được thiết kế theo hướng luyện tập và vận dụng với các kĩ năng đọc viết đồng thời cung cấp hệ thống ngữ pháp và từ vựng phong phú, giúp bạn xây dựng một nền tảng tiếng Trung vững chắc.
- Kiến thức chắt lọc, đánh trúng trọng tâm, giúp bạn không những học nhanh – nhớ lâu, mà còn hiểu sâu ngữ pháp.
Nội dung của sách
Gồm các phần như sau:
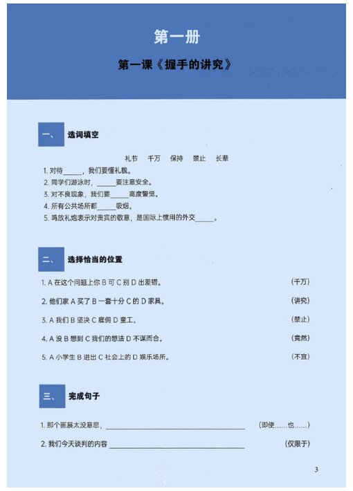
- Điền từ vào chỗ trống
- Chọn vị trí thích hợp cho từ đã cho
- Hoàn thành câu
- Nối từ thành câu
- Đọc hiểu
- Viết đoạn văn
- Sách kèm đáp án thuận tiện hơn trong việc rà soát, tự kiểm tra và đánh giá, có thể tự học và củng cố kiến thức bất cứ lúc nào.
Cùng sự kết hợp hoàn hảo giữa các dạng bài tập, người học sẽ tự tin hơn khi giao tiếp, dễ dàng vận dụng kiến thức vào thực tế và đạt kết quả tốt trong các kỳ thi.
Mục lục của sách
Tập 1:
- Bài 1: Bài giảng về phép lịch sự khi bắt tay — Trang 3
- Bài 2: Chó giữ nhà hay làm bạn? — Trang 6
- Bài 3: Buổi sáng ông lão nghĩ gì? — Trang 9
- Bài 4: Mỹ thực và thi cử — Trang 12
- Bài 5: Thời tiết thay đổi nhanh không? — Trang 15
- Bài 6: Ăn nhanh hay ăn chậm? — Trang 18
- Bài 7: Hãy để cuộc sống trở nên hạnh phúc hơn — Trang 21
- Bài 8: Giấc mơ và sự cố gắng — Trang 24
- Bài 9: Một câu chuyện nhỏ — Trang 27
- Bài 10: Cuộc sống trên bầu trời — Trang 30
Tập 2:
- Bài 1: Người giữ sách ở ngã tư — Trang 33
- Bài 2: Một ngày bình thường — Trang 36
- Bài 3: Ai là người biết quan tâm? — Trang 41
- Bài 4: Học từ người khác — Trang 45
- Bài 5: Tôn trọng và hòa thuận — Trang 49
- Bài 6: Tôi là ai? — Trang 53
- Bài 7: Bản thân và người khác — Trang 57
- Bài 8: Tương lai của ong mật — Trang 61
- Bài 9: An toàn giao thông — Trang 65
- Bài 10: Không thử sẽ không biết — Trang 69
Đáp án tham khảo — Trang 73
Với sự đầu tư kỹ lưỡng và nội dung phong phú, cuốn sách chắc chắn sẽ mang lại cho bạn những trải nghiệm học tập bổ ích và hiệu quả!
→ Xem thêm: Sách Bài Tập Nâng Cao Hán Ngữ Tích Hợp Msutong Cao Cấp Tập 2
→ Mua ngay Combo Bài Tập Nâng Cao Hán Ngữ Tích Hợp Msutong 6 cuốn
![Tập 1: Sách bài tập Nâng cao Hán ngữ Tích hợp Msutong Cao cấp [PDF] Tập 1: Sách bài tập Nâng cao Hán ngữ Tích hợp Msutong Cao cấp [PDF]](https://nhasachtiengtrung.com/wp-content/uploads/2026/03/cc-1.png)

![Giáo trình Hán ngữ Msutong cao cấp Quyển 3 [PDF + Mp3] bản màu đẹp](https://nhasachtiengtrung.com/wp-content/uploads/2026/03/cao-cap-3-300x400.png)
![Tập 2: Sách bài tập Nâng cao Hán ngữ Tích hợp Msutong Trung Cấp [PDF]](https://nhasachtiengtrung.com/wp-content/uploads/2026/03/tc2-286x225.png)
![Combo Hán ngữ Msutong Trung cấp Quyển 1 - 4 [PDF, PPT, MP3 và Đáp án]](https://nhasachtiengtrung.com/wp-content/uploads/2026/03/msutong-trung-cap-300x400.png)
![Giáo trình Hán ngữ MSUTONG Sơ cấp 1 [Pdf, Mp3, Ppt] bản màu đẹp có Đáp án](https://nhasachtiengtrung.com/wp-content/uploads/2026/03/Giao-trinh-han-ngu-msutong-so-cap-1-1-300x400.jpg)
![Giáo trình Hán ngữ Msutong Cao cấp Quyển 4 [PDF + Mp3] bản màu đẹp](https://nhasachtiengtrung.com/wp-content/uploads/2026/03/cao-cap-4-300x400.png)
![5000 Từ vựng tiếng Trung Bỏ Túi - Bí kíp Chinh Phục Từ Vựng Kỳ Thi HSK 1- 6 [PDF]](https://nhasachtiengtrung.com/wp-content/uploads/2026/03/5000-tu-vung-tieng-trung-bo-tui-bi-kip-chinh-phuc-ky-thu-HSK-1-6-300x400.jpg)
![Giáo trình Nghe Quyển 4 – Giáo trình tiếng Trung Tăng Cường [PDF, MP3]](https://nhasachtiengtrung.com/wp-content/uploads/2026/03/gt-nghe-4-300x400.png)
Đánh giá
Chưa có đánh giá nào.